Concept Map Of The Skeletal System . Human Skeleton It serves as a comprehensive guide for students, healthcare professionals, and individuals interested in understanding the intricacies of the human skeletal system. Complete the concept map that summarizes the parts of the human skeleton.
Skeletal System Concept Map Map Vector from elatedptole.netlify.app
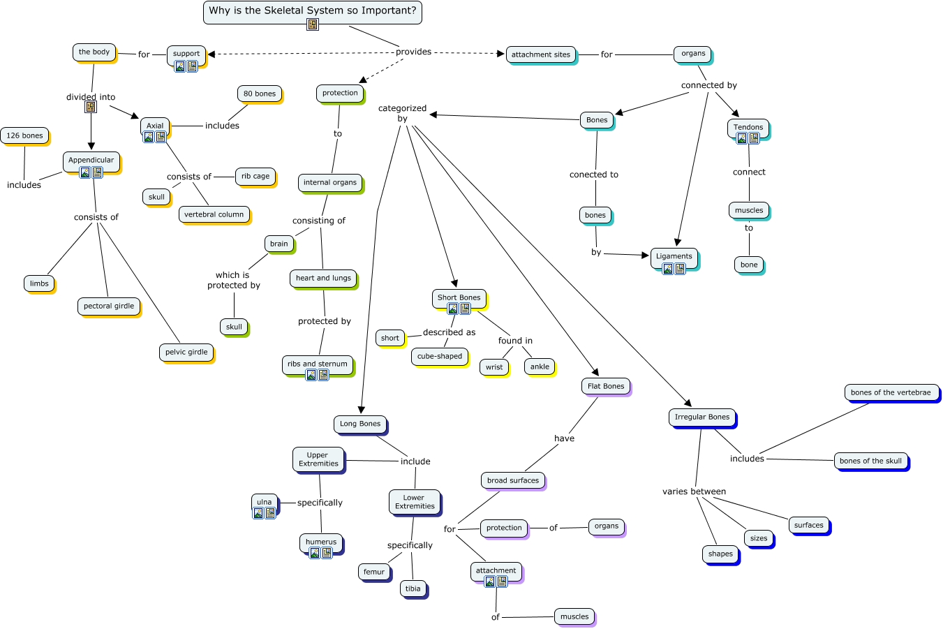
The concept map outlines the human skeletal system, categorizing it into the axial and appendicular skeleton From basic body structures to advanced imaging techniques, it illustrates the interconnected nature of anatomical knowledge..
Skeletal System Concept Map Map Vector Bones are composed of an outer cortical bone layer and inner spongey bone layer Access easy-to-understand explanations and practical examples on key biology topics, from cells to ecosystems There are two main types of bones - irregular bones which are not uniform in shape, and flat bones which provide.
Source: trxbotacl.pages.dev Skeletal System Concept Map Map Vector , This anatomy concept map provides a structured overview of the complex field of anatomy It serves as a comprehensive guide for students, healthcare professionals, and individuals interested in understanding the intricacies of the human skeletal system.
Source: avanseexb.pages.dev Muscular System , This Concept Map, created with IHMC CmapTools, has information related to: The Skeletal System, rib cage where they conect between the mnubrium / sternum and the ribs, long bones where they conect between the epiphysis and the diaphysis, Biaxial Joints like Condyloid Joints, Fontanel which are gaps between the plates, The skull which is made up of Fontanel, Back bone.
Source: bigclitjzl.pages.dev SOLUTION Skeletal system concept map Studypool , Concept Map of the Skeletal System - Free download as PDF File (.pdf), Text File (.txt) or read online for free Skeletal System: The body's framework, providing support and protection
Source: howccmlhw.pages.dev Free Mind Map Template Concept Map of Skeletal System (Human Anatomy) , The human skeleton consists of 206 bones that provide structure, protect organs, and produce blood cells Additionally, the map delves into joints and articulations, distinguishing between synovial, cartilaginous, and fibrous joints.
Source: faqianevj.pages.dev Free Mind Map Template Concept Map of Skeletal System (Human Anatomy) , The skeletal system also has attachment points for muscles. From basic body structures to advanced imaging techniques, it illustrates the interconnected nature of anatomical knowledge..
Source: kidstokesq.pages.dev Skeleton System Mind Map , Access easy-to-understand explanations and practical examples on key biology topics, from cells to ecosystems Concept Map of the Skeletal System - Free download as PDF File (.pdf), Text File (.txt) or read online for free
Source: likecolawzm.pages.dev Human Skeleton , Name Class Date 32.1 The Skeletal System The Skeleton 1 Bones are composed of an outer cortical bone layer and inner spongey bone layer
Source: experceoqj.pages.dev Function of skeletal system , Learn at your own pace with bite-sized, verified content. The skeleton is divided into the axial skeleton of 80 bones including the skull, spine, and rib cage, and the appendicular skeleton of 126 bones including the arms, legs, shoulder.
Source: ntouaascjbs.pages.dev Skeletal System Concept Map Map Vector , This Skeletal system concept map depicts all of the body's bones and joints skeletal system concept map - Free download as PDF File (.pdf), Text File (.txt) or read online for free
Source: kutumbhfqd.pages.dev Skeletal System Concept Map Map Vector , It details the components of each section, including the skull, vertebral column, upper and lower limbs Each bone is a complex living organ composed of numerous cells, protein fibers, and minerals
Source: fotoparcbzk.pages.dev SOLUTION Skeletal System Concept Map Studypool , Additionally, the map delves into joints and articulations, distinguishing between synovial, cartilaginous, and fibrous joints. It serves as a comprehensive guide for students, healthcare professionals, and individuals interested in understanding the intricacies of the human skeletal system.
Source: vmanisplf.pages.dev Body System Concept Map Template EdrawMind , The human skeleton consists of 206 bones that provide structure, protect organs, and produce blood cells Bones are composed of an outer cortical bone layer and inner spongey bone layer
Source: rvbadgekwg.pages.dev Skeletal System Concept Map Map Vector , The skeletal system consists of bones that provide structure and support to the body Learn at your own pace with bite-sized, verified content.
Source: variletsisj.pages.dev Skeletal System Mind Map , This Skeletal system concept map depicts all of the body's bones and joints The skeleton is divided into the axial skeleton of 80 bones including the skull, spine, and rib cage, and the appendicular skeleton of 126 bones including the arms, legs, shoulder.
Source: szmhgyrqm.pages.dev Conclusion The Skeletal System and its Diseases , The skeleton serves as a scaffold, supporting and protecting the soft tissues that comprise the rest of the body The concept map outlines the human skeletal system, categorizing it into the axial and appendicular skeleton
axial&appendicular skeleton concept map Diagram Quizlet . The concept map outlines the human skeletal system, categorizing it into the axial and appendicular skeleton Access easy-to-understand explanations and practical examples on key biology topics, from cells to ecosystems
Calaméo MIND MAP_ SKELETAL SYSTEM . Each bone is a complex living organ composed of numerous cells, protein fibers, and minerals From basic body structures to advanced imaging techniques, it illustrates the interconnected nature of anatomical knowledge..